Word2003绘图工具栏功能介绍
2016-08-01 12:38:46
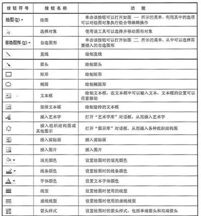
介绍了Word2003的操作界面后,下面我们就先来看看word2003的“绘图”工具。“绘图”工具主要是用在编辑艺术字、修改插入的图片。小编这里用图文来进行解说,通过对各功能按钮的展开就可以清楚地知道这些按钮的名称及功能。
Word2003的“绘图”工具栏在默认情况下位于程序窗口下方,状态栏之上。通过“绘图”工具栏,可以在文档中插入各种自选图形、文本框、艺术字、线条、箭头等图形对象。
“绘图”工具栏各按钮功能介绍

word2003的“绘图”工具栏各按钮功能 图解1

word2003的“绘图”工具栏各按钮功能 图解2

word2003的“绘图”工具栏各按钮功能 图解3
word2003“绘图”工具栏,可以将在文档中根据需要插入艺术字、图片、线条、箭头等要素。当你完成一篇文章时,如果有用到“绘图”工具,你会发现点击图形或者线条文本框后,旁边就会出现“绘图”工具,届时可进行修改。
《Word2003绘图工具栏功能介绍》阅读地址:http://www.qinpinchang.com/soft-795.html
已有100+条评论,点击查看发表评论